ÔÚÒÆ¶¯»¥ÁªÍøÊ±´ú£¬£¬£¬£¬£¬£¬Î¢ÐÅÒѳÉΪÈËÃǵÄÒ»ÖÖÉúÑÄ·½·¨£¬£¬£¬£¬£¬£¬Î¢ÐŹ«Ö򼁮½Ì¨¸üÊÇÒ»ÖÖ²»¿ÉºöÊÓµÄÔËÓª¹¤¾ß¡£¡£¡£¡£¡£¡£¡£ÔÚÊÜÒßÇéÓ°ÏìÏßÏÂÅàѵÎÞ·¨¿ªÕ¹µÄÌØÊâʱÆÚ£¬£¬£¬£¬£¬£¬luck18xinliѧԺÅàѵӪҵ²¿ÔËÓªµÄÔÚÒÆ¶¯»¥ÁªÍøÊ±´ú£¬£¬£¬£¬£¬£¬Î¢ÐÅÒѳÉΪÈËÃǵÄÒ»ÖÖÉúÑÄ·½·¨£¬£¬£¬£¬£¬£¬Î¢ÐŹ«Ö򼁮½Ì¨¸üÊÇÒ»ÖÖ²»¿ÉºöÊÓµÄÔËÓª¹¤¾ß¡£¡£¡£¡£¡£¡£¡£ÔÚÊÜÒßÇéÓ°ÏìÏßÏÂÅàѵÎÞ·¨¿ªÕ¹µÄÌØÊâʱÆÚ£¬£¬£¬£¬£¬£¬luck18xinliѧԺÅàѵӪҵ²¿ÔËÓªµÄ?¡°luck18xinliѧԺ¡±Î¢ÐŹ«Ö򼁮½Ì¨Ê©Õ¹×ÅÒ»Á¬ÅþÁ¬¿í´ó¿Í»§ÈºÌå¡¢Ðû´«luck18xinliÆ·ÅÆºÍ·þÎñÓû§µÄÖ÷Òª×÷Óᣡ£¡£¡£¡£¡£¡£?????
¡°luck18xinliѧԺ¡±Î¢ÐŹ«ÖÚºÅÉèÖÃÓС°Æ·Åƿγ̡±¡°Åàѵ¶¯Ì¬¡±¡°¹ØÓÚluck18xinli¡±Èý´ó°æ¿é£¬£¬£¬£¬£¬£¬ÏÈÈÝluck18xinli¹«Ë¾¡¢Åàѵ»ùµØºÍÅàѵʦ×ʵÈÇéÐΣ¬£¬£¬£¬£¬£¬ÒÔ¼°¿Î³ÌÇåµ¥¡¢¿ª°à¶¯Ì¬¡¢ÅàѵÐÂÎŵÈÄÚÈÝ£¬£¬£¬£¬£¬£¬½ÓÄÉÎÄ×Ö¡¢Í¼Æ¬¡¢ÊÓÆµµÈ·½·¨£¬£¬£¬£¬£¬£¬ÈÃÓû§Àû±ã¿ì½ÝµØÍ¨¹ýÊÖ»úÏàʶµ½Ïà¹ØÐÅÏ¢¡£¡£¡£¡£¡£¡£¡£

????
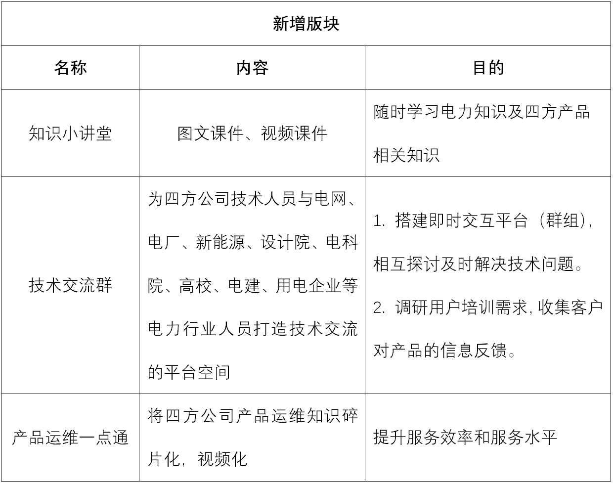
ΪÁ˸üºÃµØÖª×ãÓû§µÄÐèÇ󣬣¬£¬£¬£¬£¬¸üºÃµØ·þÎñÓû§£¬£¬£¬£¬£¬£¬Ìá¸ß¹«ÖÚºÅÎüÒýÁ¦£¬£¬£¬£¬£¬£¬ ÅàѵӪҵ²¿ÍŶÓһֱʵÑéÓÅ»¯¡°luck18xinliѧԺ¡±Î¢ÐŹ«ÖÚºÅÄÚÈÝ£¬£¬£¬£¬£¬£¬½üÆÚÓÖÊ¢´óÍÆ³öÁË¡°ÖªÊ¶Ð¡¿ÎÌᱡ°ÊÖÒÕ½»Á÷Ⱥ¡±¡°²úÆ·ÔËάһµãͨ¡±µÈȫеİå¿é¡£¡£¡£¡£¡£¡£¡£Ëæ×Åаæ¿éµÄÍÆ³ö£¬£¬£¬£¬£¬£¬¡°luck18xinliѧԺ¡±Î¢ÐŹ«Öںʨע¶ÈÒ»Á¬ÉÏÉý£¬£¬£¬£¬£¬£¬»îÔ¾¶ÈÒ»Ö±Ìá¸ß£¬£¬£¬£¬£¬£¬ÏÖÔÚ¹«ÖںʨעÁ¿ÒÑÁè¼ÝΪÁ˸üºÃµØÖª×ãÓû§µÄÐèÇ󣬣¬£¬£¬£¬£¬¸üºÃµØ·þÎñÓû§£¬£¬£¬£¬£¬£¬Ìá¸ß¹«ÖÚºÅÎüÒýÁ¦£¬£¬£¬£¬£¬£¬ ÅàѵӪҵ²¿ÍŶÓһֱʵÑéÓÅ»¯¡°luck18xinliѧԺ¡±Î¢ÐŹ«ÖÚºÅÄÚÈÝ£¬£¬£¬£¬£¬£¬½üÆÚÓÖÊ¢´óÍÆ³öÁË¡°ÖªÊ¶Ð¡¿ÎÌᱡ°ÊÖÒÕ½»Á÷Ⱥ¡±¡°²úÆ·ÔËάһµãͨ¡±µÈȫеİå¿é¡£¡£¡£¡£¡£¡£¡£Ëæ×Åаæ¿éµÄÍÆ³ö£¬£¬£¬£¬£¬£¬¡°luck18xinliѧԺ¡±Î¢ÐŹ«Öںʨע¶ÈÒ»Á¬ÉÏÉý£¬£¬£¬£¬£¬£¬»îÔ¾¶ÈÒ»Ö±Ìá¸ß£¬£¬£¬£¬£¬£¬ÏÖÔÚ¹«ÖںʨעÁ¿ÒÑÁè¼Ý7000¡£¡£¡£¡£¡£¡£¡£

ÔõÑù¹Ø×¢ÎÒÃÇÄØ£¿£¿£¿£¿£¿Î¢ÐÅÖÐËÑË÷¡°luck18xinliѧԺ¡±£¬£¬£¬£¬£¬£¬»òɨÃè¡°luck18xinliѧԺ¡±¶þάÂë¼´¿É¹Ø×¢¡£¡£¡£¡£¡£¡£¡£

¾©¹«Íø°²±¸11010802038367ºÅ